Menu
Wan Bei General Hospital of Wanbei Coal power Group
您现在的位置: 首页 >特色项目
蘑菇中毒的识别、预防与急救
时间:2021-4-7
点击数: 2438
字体:
作者:

概  述



    毒蘑菇又称为毒菌或毒蕈,属大型真菌类。误采、误食毒蘑菇可引起急性中毒,呈现地域性、季节 性发病,常有家庭聚集和群体性发病的特点,社会 危害大。蘑菇中 毒已成为我国食源性疾病中病死率最高的一类急 症。其临床表现复杂多样,多数患者以恶心、呕吐、 腹痛、腹泻等胃肠道症状为中毒始发表现,随后可 因摄入毒蘑菇所含毒素不同,产生不同的靶器官损 害,甚至衰竭而死亡。

图片


食用蘑菇的分类



【香菇】目前市场畅销的食用菌之一。香菇是世界第二大食用菌,也是我国特产之一,在民间素有“山珍”之称。它是一种生长在木材上的真菌。香菇富含维生素B群、铁、钾、维生素D原(经日晒后转成维生素D)、味甘,性平。主治食欲减退,少气乏力。

图片


【草菇】主要是爆炒,在爆炒过程中,维生素C等不容易被破坏,而且草菇吃着口感很好,适于做汤或素炒。

图片

【金针菇】因其菌柄细长,似金针菜,故称金针菇,属伞菌目白蘑科金针菇属,是一种菌藻地衣类。金针菇具有很高的药用食疗作用。对人体四大好处:降低胆固醇含量、缓解疲劳现象、可抑制癌细胞、可提高身体免疫力。常食之亦可以预防和治疗肝脏病及胃、肠道溃疡。

图片

【双孢菇】又称口蘑,菌丝银白色,生长速度中偏快,不易结菌被,子实体多单生,圆正、白色、无鳞片,菌盖厚、不易开伞,菌柄中粗较直短,菌肉白色,组织结实,菌柄上有半膜状菌环,孢子印褐色。最常见的食用菌种之一,肉质肥厚。

图片

【茶树菇】茶树菇含有人体所需的18种氨基酸,特别是含有人体所不能合成的8种氨基酸、葡聚糖、菌蛋白、碳水化合物等营养成分,其菇柄脆嫩爽口,味道清香。还有丰富的B族维生素和多种矿物质元素,如铁、钾、锌、硒等元素都高于其他菌类。

图片

【杏鲍菇】又名刺芹侧耳,是近年来开发栽培成功的集食用、药用、食疗于一体的珍稀食用菌新品种。菇体具有杏仁香味,肉质肥厚,口感鲜嫩,味道清香,营养丰富,能烹饪出几十道美味佳肴。还具有降血脂、降胆固醇、促进胃肠消化、增强机体免疫能力、防止心血管病等功效。

图片

【猴头菇】宜用高温、旺火烧煮。但总的来说,菌类最好还是以清炒或清炖方法为主,才不失蘑菇的原汁原味。在菌类蔬菜里面,是比较少见的一种,也是一种名贵的食用菌,被列入八大山珍之一。猴头菇具有很好的使用功效,具有营养与药用的结合。

图片

【鸡腿菇】是鸡腿蘑的俗称,因其形如鸡腿,肉质肉味似鸡丝而得名,是近年来人工开发的具有商业潜力的珍稀食用菌品,被誉为“菌中新秀”。营养丰富、味道鲜美,口感极好,经常食用有助于增进食欲、消化鸡腿菇、增强人体免疫力,具有很高的营养价值。此外,鸡腿菇又是一种药用菌。味甘滑性平,有益脾胃、清心安神、治痔等功效。

图片



图片


毒蘑菇的分类



家园鬼伞最常见毒蘑,小区里生长的比较多。家园鬼伞个体较小,菌盖呈黄色,成熟后菌褶为黑色。这种蘑菇非常脆弱,用手轻轻一碰就会碎掉。

图片

墨汁鬼伞菌帽呈伞状,肉质较厚。菌褶稠密,边缘白色,基部膨大,弯曲。人吃了后会心悸,恶心,不能食用。墨汁鬼伞初长时和鸡腿菇极为相似,要注意分辨,以防误采误食。

图片

毒蝇伞菌盖呈鲜红色,有明显的白或淡黄色鳞片。菌褶为白或黄白色,较密,且不等长。菌盖边缘整齐,略带絮状物。剧毒。人食用后恶心、腹痛,甚至死亡,发病较快。

图片

环盖毒伞颜色为褐色或灰褐色,菌盖为5-13厘米,常带有浅色、深色的环带。边缘色较浅,且具有长条纹。菌肉为白色,食后会发生呕吐等胃肠道疾病症状。

图片

鳞柄白毒伞纯白色,菌盖中间突起呈锥形,柄上有显著的鳞片,基部膨大。菌托呈苞状。这种蘑菇含有毒肽及毒伞肽毒素,极毒。

图片

变色腊伞菌盖呈圆锥形,橙黄色,表面为蜡质。受伤或老时变成黑色。这种毒蘑食用后潜伏期较长,发病后会致人脱水、休克乃至死亡。

图片

地碗菌地碗菌毒性较大,一般长在阴暗潮湿的地面上。外形似碗状,很是独特。没有菌柄,质地有点象木耳。

图片



图片


常见中毒类物质



   目前已知毒素种类有限根据毒素结 构和毒性可分为环肽类奥来毒素 毒蕈碱类裸盖菇素异 噁 唑 衍 生 物 鹿 花 菌 素 鬼伞素等


图片

中毒的临床表现



毒蘑菇中毒的临床症状因其种类及所含毒素不同,表现各异。


1. 胃肠炎型

多在食用后2小时左右发病。表现为剧烈腹泻、腹痛、恶心呕吐,一般不发热。该型是极普遍的误食毒蘑菇中毒类型,中毒病程短,及时治疗恢复较快。


2. 神经精神型

除肠胃炎的症状外,还有血管舒张、血压下降、心跳减缓、代谢水平减缓等副交感神经兴奋的症状。严重者可有谵妄、幻觉、呼吸抑制等表现,甚至死亡。


3. 溶血型

起初表现为恶心、呕吐、腹泻等胃肠道症状。由于红细胞被破坏,发病3~4日后出现溶血性黄疸、肝脾肿大,少数中毒者出现血红蛋白尿、溶血性贫血。


4. 脏器损害型

此型中毒病情凶险,如不及时抢救,死亡率很高。其临床表现按病情发展可以分为:

① 潜伏期:一般无任何症状。

② 胃肠炎期:表现为恶心、呕吐、脐周腹痛、水样便腹泻,但多不严重,常在1~2天后缓解。

③ 假愈期:多无症状,或仅感轻微乏力、不思饮食等。

④ 脏器损害期:突然出现肝、肾、心、脑等脏器损害,肝脏肿大、黄疸、肝功能异常、少尿、血尿,甚至发生急性肝坏死、肝性脑病、尿毒症,并可以导致死亡。

⑤ 精神症状期:部分患者呈烦躁不安或淡漠嗜睡,甚至昏迷惊厥。可因呼吸、循环中枢抑制或肝性脑病而死亡。

⑥ 恢复期:部分患者经过积极治疗,一般在2~3周后进入恢复期,中毒症状消失,肝功能好转并痊愈。


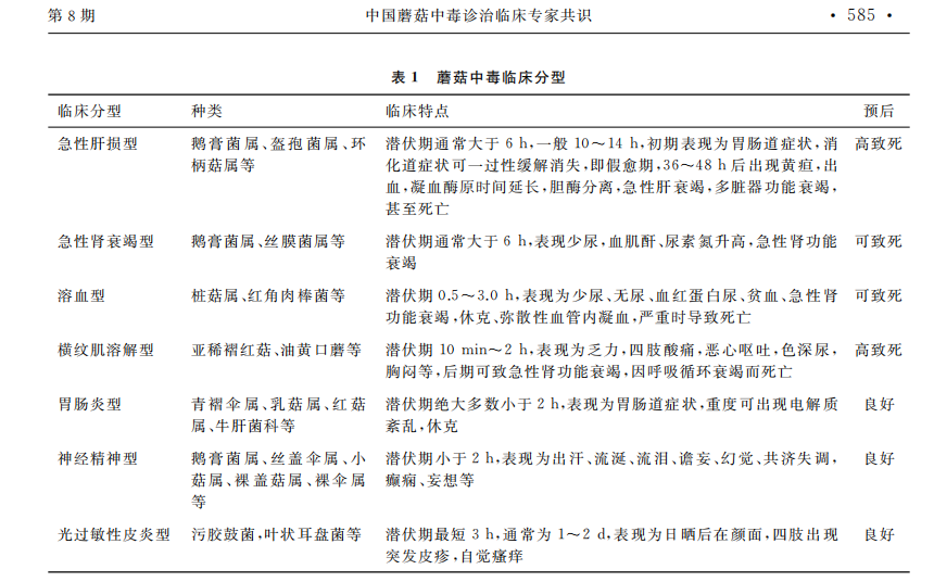
图片


蘑菇中毒临床分型



图片


蘑菇中毒的紧急处置



毒蘑菇中毒目前还没有特效解毒剂彻底清除毒物是排除和减少毒物吸收的关键。
1.马上停止食用可疑中毒食物,呼叫救护车。

2.及时对中毒者进行催吐、洗胃或清肠,以清除胃肠道尚未吸收的毒物
催吐:可饮用大量盐水或用手催吐,还可口服硫酸铜、硫酸钾。
洗胃:用高锰酸钾溶液、浓茶水、1%盐水洗胃。
导泻或灌肠:用温盐水灌肠,或用50%硫酸镁溶液导泻。

3.解毒治疗
神经精神型中毒,可以采用阿托品。溶血型中毒,可以用肾上腺皮质激素。肝肾损伤型中毒,可以用巯剂的解毒剂。

4.对症治疗
有剧烈呕吐和腹泻者,须大量输液、纠正酸中毒和电解质平衡紊乱。肝损害者,给予保肝支持治疗。有精神症状或有惊厥者,予镇静或抗惊厥治疗


5.透析疗法

  早期血液净化是治疗急性重症毒蕈中毒的有效方法,既能有效清除毒蕈毒素,又能维持内环境稳定,降低死亡率,避免后期并发多脏器继发性损害。应在 24 小时内行血液灌流,并根据具体情况不少于3次。


6.重视假愈期

  进入假愈期,患者临床表现特别是胃肠道症状好转,类似痊愈,但实际上内脏损害已经开始,此期稍有大意就会造成不可挽回的结果。


图片

护理措施



1.保持呼吸道通畅:给予氧气吸入,以改善组织缺氧症状,必要时头偏向一次,防止窒息。

2.对症护理:遵医嘱给予抽血检查,及时补液、查电解质,肝功及肾功情况,以纠正水、电解质紊乱及体内酸碱平衡。对于烦躁及抽搐的患者,必要时给予镇静剂,加强床旁护理,防止坠床。

3.加强病情观察:密切监测患者的精神状态、生命体征、瞳孔及尿量的变化,患者呕吐物及腹泻物的性质,颜色、量等,必要时及时送检。胃肠症状好转后警惕是否进入假愈期,对于重症患者给予专人护理,监测心、肝、肾等重要脏器的功能,准确记录24小时出入量。

4.饮食指导:遵医嘱合理膳食,给予高热量、高蛋白、高维生素、易消化的流质或半流质饮食,如牛奶、菜汤、鱼汤等、鼓励患者多进食,增强体质。

5.心理护理:患者及家属心情紧张、恐惧。对救治迫切,因此要关心和体贴患者及家属,主动和他们交谈,耐心开导,语言亲切,动作轻柔,做到忙而不乱,有条有序。

6.健康宣教:加强对有毒蘑菇的宣传指导,预防同类疾病的再次发生。



图片


鉴别毒蘑菇存在的五大误区



野生蘑菇营养价值高,味道鲜美,深受人们喜欢,民间曾流传很多种鉴别有毒蘑菇的方法。这些方法并不科学,民间流传的鉴别方法存在五大误区:


×误区一:鲜艳的蘑菇有毒,无毒蘑菇颜色不鲜艳。可食用蘑菇也有颜色鲜艳的,而毒蘑菇也有颜色朴素的。最"臭名昭著"的毒蘑菇"致命白毒伞"就有光滑挺拔的外形和纯洁朴素的白色,符合传说中无毒蘑菇的形象。但它以极高的致死率成为毒性最强的大型真菌之一。而颜色漂亮的红黄鹅膏,却是美味的食用菌。


×误区二:无毒蘑菇多生长在清洁的草地或松树、栎树上,有毒蘑菇往往生长在阴暗、潮湿的肮脏地带。蘑菇不含有叶绿素,无法进行光合作用自养,只能寄生、腐生或与高等植物共生,常常要求比较高的环境湿度,因此它们倾向于生长在"阴暗潮湿"的地方。至于环境的"清洁"与否,与蘑菇的毒性无关。食用菌鸡腿菇常常野生在粪便上,栽培时也常用牛马粪便作为培养基;而包括白毒伞在内的很多毒蘑菇却生长在相对清洁的林中地上。蘑菇生长环境中的高等植物,如松树和栎树,也不能作为蘑菇有无毒性的判断依据。

×误区三:毒蘑菇虫蚁不食,有虫子啮食痕迹的蘑菇是无毒的。人和昆虫的生理特征相差很大,同一种蘑菇很可能是"彼之砒霜,我之蜜糖"。很多对人有毒的蘑菇却是昆虫的美食,如豹斑鹅膏常被蛞蝓取食。致命白毒伞也有被昆虫啮食的记录。

×误区四:毒蘑菇与银器、大蒜、大米或灯芯草同煮可致后者变色。银针验毒的原理是银与硫或硫化物反应生成黑色的硫化银,而毒蘑菇不含有硫或硫化物,无法令银器变黑。而导致大米、大蒜、灯芯草变色的说法则是无稽之谈,没有证据支持该说法。

×误区五:毒蘑菇经高温、盐水烹煮或与大蒜同煮后可去毒。不同种类的毒蘑菇含有的毒素热稳定性不同。以白毒伞为例,它的毒性成分是毒伞肽,毒伞肽的稳定性很强,煮沸、晒干都不能破坏这类毒素,人体也不能将其降解。大蒜的活性成分虽有一定的杀菌作用,但对毒蘑菇却完全无能为力。